Blog
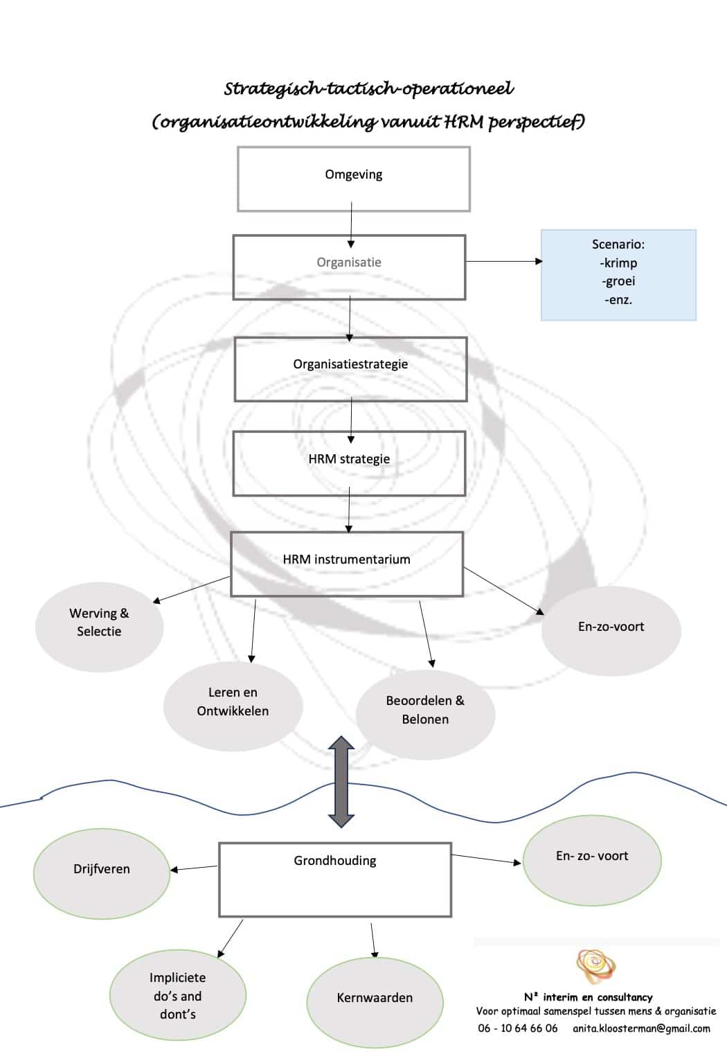
Van eiland naar integraal
Eilanden hebben een charmante eigenheid, soms onherkenbaar verschillend van het vaste land waartoe ze behoren.
In organisaties is dat soms ook zo. Verschillen verrijken, wat is dan het probleem? Nou, ergens moet er een verbindende factor zijn, samenhang, een consistent verhaal. Want wordt die eigenheid te groot dan loopt de boel vast. Als je een nieuw Leer Management Systeem implementeert met alleen ICT gaat het niet werken. En als een afdeling ‘maatwerk’ als leidend principe heeft en de organisatiestrategie is gericht op standaardisatie levert dat op z’n minst frustraties op.
Het model hiernaast kun je als hulpmiddel gebruiken voor diverse doeleinden. Onder andere voor de check op samenhang en wederzijdse beïnvloeding. De weergave is vanuit HRM perspectief maar je kunt hier net zo goed een ander aandachtsgebied of een project als perspectief nemen. Het principe blijft hetzelfde.
NB: denk aan bronvermelding, alvast dank!

Recente Blogs

Lerende Organisatie, de lessen van Ford
Wat we kunnen leren van Ford is hoe het niet moet als je een Lerende Organisatie wilt worden. Direct door naar vijf tips hoe dan wel? Die vind je in het laatste deel van deze blog. Benieuwd hoe dit gedachtengoed ook nu nog aanknopingspunten biedt, juist door te herkennen wat we niet meer willen? Lees dan verder. Want inzicht in het verleden helpt in het heden bij het vormgeven van de toekomst.

Behoud van medewerkers
Wil je voorkomen dat nieuwe medewerkers binnen 2 jaar weer weg zijn? Of dat die keigoede professional voor (ogenschijnlijk) een paar euro meer naar de concurrent gaat? Besteed dan aandacht aan het psychologisch contract. Want daar ligt de sleutel tot behoud van goede medewerkers.

De top 10 van arbeidsmarkt communicatie
Bestaat niet.
De vacatures met een link naar arbeidsmarktcommunicatie zijn talrijk. Want de beleving is dat het anders en beter moet. Een top zoveel afvinken is echter geen duurzame oplossing.
Samen sterker
Kennismaken, meer weten of direct offerte opvragen?
Laat het me weten, ik help je graag.